扬子江药业集团OD官方网页版,OD(中国)
Menu
OD官方网页版,OD(中国)
关于我们
产品中心
新闻中心
CMO业务
OD官方网页版,OD(中国)
扬子江药业集团OD官方网页版,OD(中国)
OD官方网页版,OD(中国)
关于我们
企业简介
企业文化
企业荣誉
股份风采
产品中心
新闻中心
公司新闻
安全环保
CMO业务
OD官方网页版,OD(中国)
中
|
EN
新闻中心
News Center
公司新闻
安全环保
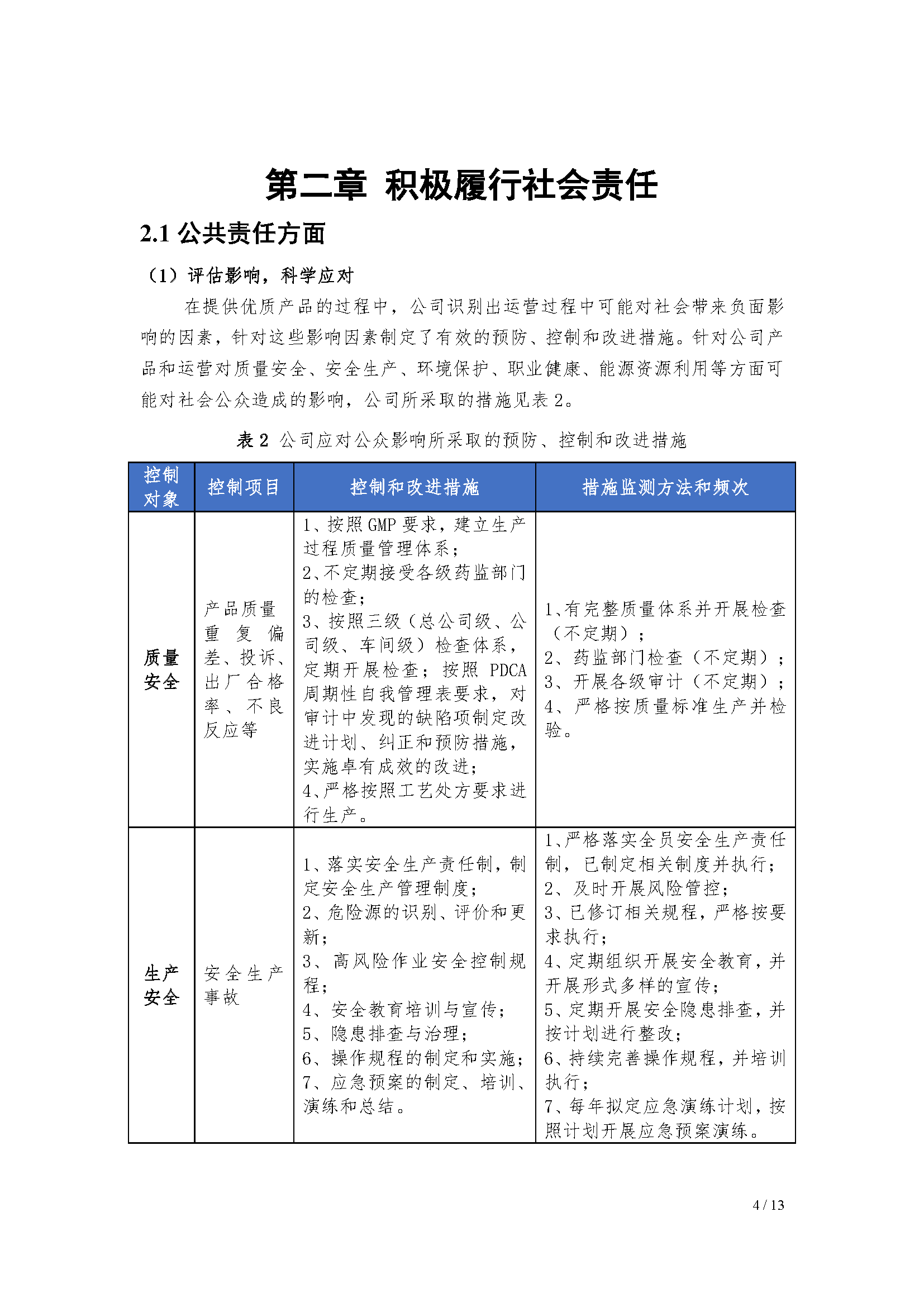
扬子江药业集团OD官方网页版,OD(中国)2022年社会责任报告公示
发布时间:2023-03-30
浏览次数:
0
上一篇:
2022年股份工厂危险废物公示
下一篇:
股份工厂2023年温室气体核查报告公示
返回列表
开运电竞
|
星空体育登录官网入口
|
万象城平台
|
新利体育在线平台(中国)官方网站
|
威客电竞app登录入口
|
杭州市建设工程管理集团有限公司
|
荣耀体育注册大厅
|
米兰app官方官网
|
VKGAME到底靠谱吗?说说我的亲身经历和避坑指南
|